Arquitectura Flujos Checkout B2B On this page
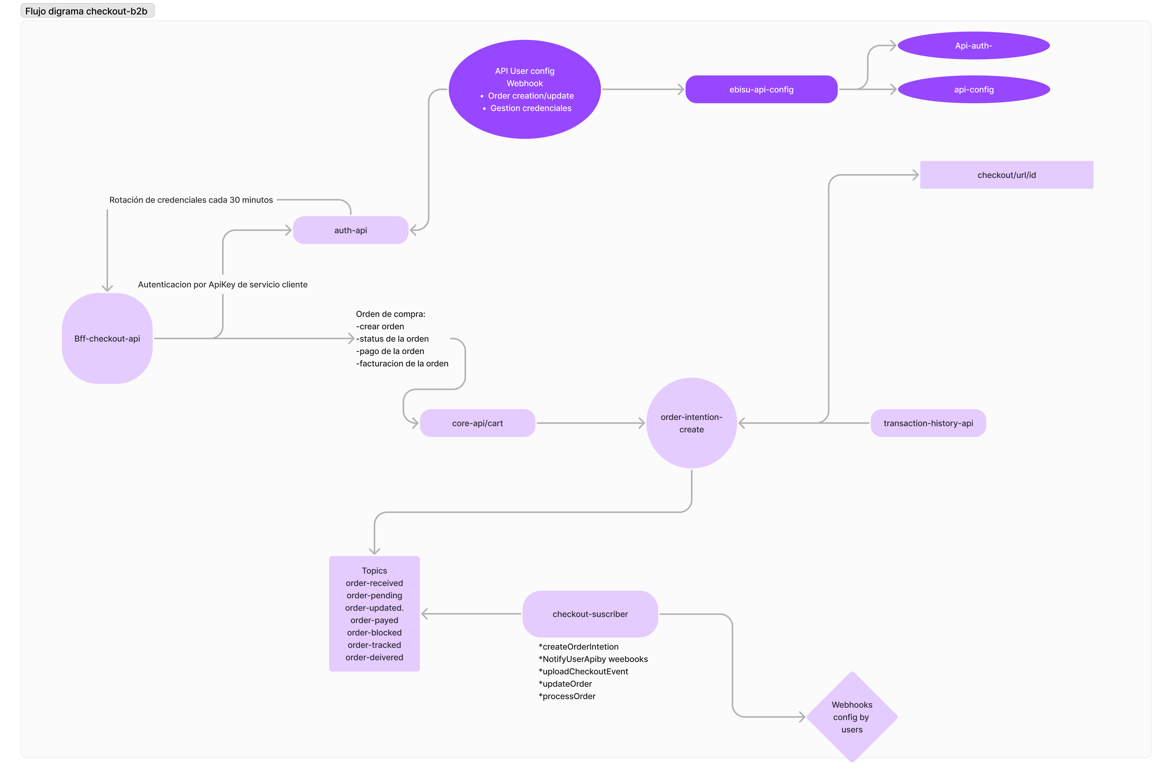
Flujo General del Proceso Rotación de Credenciales cada 30 Minutos :Las credenciales son rotadas automáticamente para mantener la seguridad. Autenticación Auth-API :Se encarga de autenticar las solicitudes a través de API keys de servicio al cliente. BFF-Checkout-API :API de Backend For Frontend que gestiona las peticiones de autenticación inicial. Configuración de API de Usuario ebisu-api-config y api-config :Servicios de configuración que manejan las actualizaciones de pedidos, webhooks y la gestión de credenciales. API User Config :Configura y gestiona las opciones de usuario para las operaciones de checkout. Creación de la Intención de Orden core-api/cart :API central que gestiona el carrito de compras y crea intenciones de orden basadas en el carrito actualizado. order-intention-create :Crea una intención de orden que es enviada para procesamiento. Subscripción y Manejo de Ordenes checkout-subscriber :Suscribe a varios tópicos relacionados con el estado de la orden:order-received order-pending order-updated order-placed order-blocked order-tracked order-delivered Funciones clave:createOrderIntention notifyUserApiByWebhooks updateCheckoutEvent processOrder Gestión del Historial de Transacciones transaction-history-api :Registra y mantiene un historial de todas las transacciones relacionadas con el checkout. Redireccionamiento para Checkout checkout/uri/id :URL de redireccionamiento que lleva a los usuarios al interfaz de checkout finalizado. Webhooks Webhooks configurados por usuarios :Permite a los usuarios configurar webhooks personalizados para recibir notificaciones sobre cambios en el estado de sus órdenes. Notas Adicionales Este flujo proporciona un resumen claro del proceso de checkout en un entorno B2B, mostrando desde la autenticación y creación de intenciones de compra hasta la gestión de eventos y el seguimiento del estado del pedido.